RangeMe Sign-up Page

Helping users quickly and easily sign-up.

MacBook-Clay-White-Frontal-Mockup.jpg

Starting June 2020 Suppliers, Buyers, and Service Providers could select an account type during sign-up with updated form fields and improved password validation. 

In 3 days, we helped over 5,000 people make an account.


My Role

I led the end-to-end redesign of RangeMe’s signup flow. As an individual contributor, I worked closely with Product, Content, and Engineering leads to optimize the new user experience.

 

Tools

Figma | Illustrator

Duration

3 weeks

 

Research

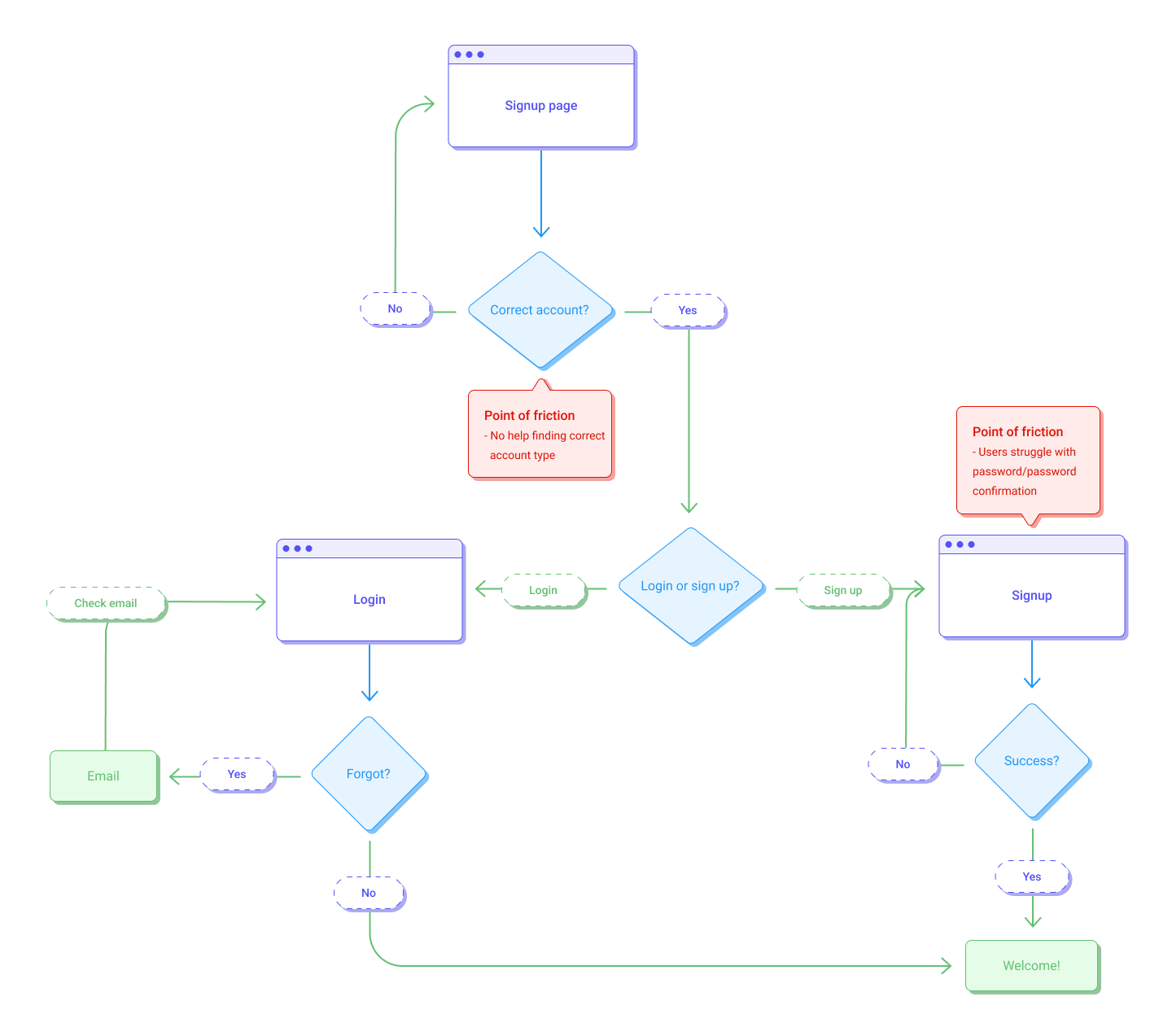
What was causing users not to sign-up?

 

Current user flow

 

From the user flow from above and data I gathered from user feedback we found out that:

 

Users couldn’t choose their account type

When a user clicked “sign-up for free” it led them directly to the Supplier sign-up page. Users could not easily find the correct sign-up page for their account type.

404.png
 
Screen Shot 2021-06-20 at 6.12 1.png

Users had difficulty confirming passwords

The confirm password fields lowered conversion rates and was responsible for over a quarter of all users abandoning the sign-up form. It was also responsible for hundreds of user corrections, including field refocuses and deletes.

 

 

Ideate

 

Improved user flow

 

Initial ideas

Version 1 of the account type selection modal.

Version 1 of the account type selection modal.

Version 1 of the improved password field validation.

Version 1 of the improved password field validation.

 

Final solution

Account type selection

This new modal will:

  • Give users context and a clear idea of what account types there are, so they can make the right selection

  • Illustrations and descriptions help users understand at a quick glance what the account types are

Signupmodal.png

Improved password field

The confirm password field was removed and replaced with an unmasking option and better password requirements. This update allowed users to:

  • Check what they typed to prevent any errors

  • Know clear expectations from the beginning meaning fewer errors

Not only that, but it increased form starts, completions and the conversion rate.

Screen Shot 2021-06-19 at 8.23 1.png
Screen Shot 2021-06-19 at 8.23 2.png
 

Floating Text Labels

This new floating text label feature will:

  • Give users context and a clear view on what field they’re on at all times

  • Provide a clean inline label experience for the user so the form is easily scannable

Screen Shot 2021-06-20 at 6.20 1.png

Prototype

Macbook2.gif
 

Test

After rolling out this new update to the sign-up flow and sign-up page we also tracked the data afterwards to see what impact these new changes would make.

In the first 4 months, we saw a 5.34% increase in sign-ups

Bars Vertical 3.jpg

And comparing the number of sign-ups from the previous year we made quite a jump.

~2,500 new suppliers per week in July 2019
~5,500 new suppliers per week in July 2020

 

Iterate

Based on the testing the improvements had a positive impact for the business. However, the sign-up improvements don’t stop there. For next steps I would like to:

  1. Improve the later steps of the sign-up flow

  2. Keep updated on future design heuristics for form fields

Previous
Previous

Ordering (Buyer Checkout)